Featured image of post Poor man's seven segment LED display with AVR

Poor man's seven segment LED display with AVR

Driving a seven segment LED without a BCD to seven segment

Driving a seven segment display with no BCD to seven segment chip

I have gotten a batch of cheap seven segments from DealExtreme, and it was high time I put them through their paces.

However, I have no BCD to seven segment chips. No matter, I can bodge it up just using 7 pins. So I ran through some code to just drive each segment with a pin from an ATTiny2313a.

I found from the data-sheet for the 7-seg LED that it was a common anode. So that means I had to drive LOW to sink current to light LEDs - and keep HIGH to keep segments off.

Starting off by working out the seven segment display and working out in a table which logic levels for each led; to drive the segments for numbers 0-9. I’m sure it was searchable online, but where’s the fun in that?

Working out which led’s to drive for each number

Using my new target board to hook up the 2313a to a breadboard - with 330Ω from each LED. I saw from the datasheet for the LED seven segment that it had common anode on pins 3 & 8. Using the pinout below I was able to breadboard connections. It was a simple case of matching up PB0-PB7 to match up with the led segments from the datasheet, via the letters.

6161BS seven segment wiring from data-sheet

I hooked up PB0 through PB7 to the seven segment display, using the pinouts above to correlate to the pinouts I drew out. I did get tripped up on the direction here - thinking that PB0 was the highest bit in the register! Of course, it isn’t!

So I ended up with:

avr-pin letter led-pin
PB7 A pin 7
PB6 B pin 6
PB5 C pin 4
PB4 D pin 2
PB3 E pin 1
PB2 F pin 9
PB1 G pin 10
Info: Pin 0 is not connected! When I added the binary to the code I added a trailing 0 to the binary to bump it up to 8-bit.

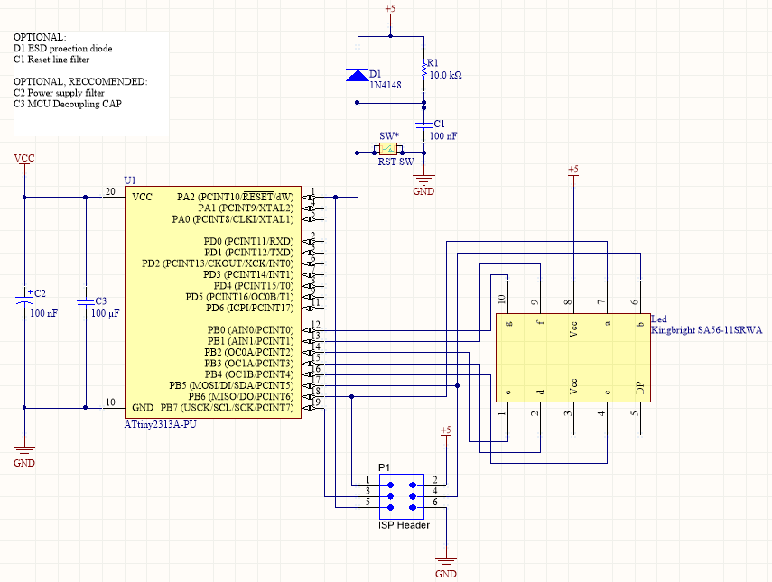
Schematic

Schematic for ATTiny2313a Seven Segment display

PDF Schematic Download

View on CircuitMaker

Code

/*
 * PoorMansSevenSegment.cpp
 *
 * A bodge program to run a seven segment without a BCD - 7 segment display decoder
 *
 * Created: 15/05/2016 6:50:30 PM
 * Author : Nat
 */

#define F_CPU 8000000UL //CPU speed, remove clockdiv/8
#include <avr/io.h>
#include <util/delay.h>

int main(void)
{
    //binary representations of binary required to light seven segment 0-9
    int pins[] = {0b11111100, 0b01100000, 0b11011010,0b11110010, 0b01100110, 0b10110110, 0b10111110, 0b11100000, 0b11111110, 0b11100110};
    int count = 0;

    DDRB=255; //Data Direction Register, set all bits high

    while (1)
    {
        for(count=0; count<10; count++) {
            //change output of entire portb register to above hex (inverted, as its common anode and LED on requires sinking current.
            PORTB=~pins[count];
            _delay_ms(1000);
        }
    }
    return 1;
}

End result

Seven segment display, poorman style

Licensed under CC BY-NC-SA 4.0
Last updated on May 22, 2023 23:08 +1000
Built with Hugo
Theme Stack designed by Jimmy